
意向国家/地区:英爱-中国高考、英国

服务地区:除K12深圳、K12成都、宜昌、悉尼、温哥华、国际课程中心、K12上海、哈尔滨、K12西安、网课中心、唐山外

适合人群:高中生
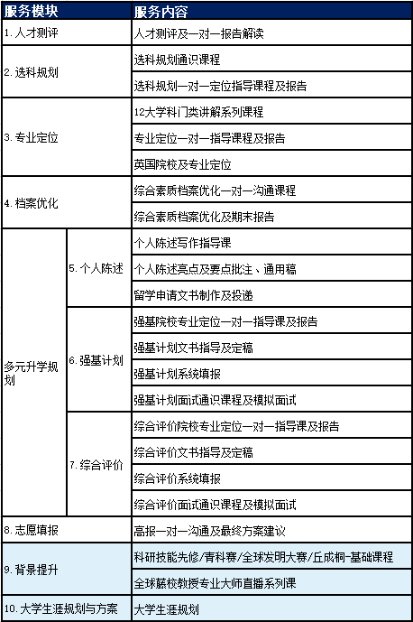
凌云计划——求学英国高考无忧 Plus为国内高中生提供一站式境内、境外多元名校升学规划解决方案。与学生伴随成长,提供高中阶段的选科、专业定位、综合评价、强基计划等多方向名校申请准备,提供学术能力、竞赛、公益、科研、创新等多方面提升建议。同时升学范围不仅限境内,将英国留学作为国际名校升学路径,利用高考分数直申或名校预科形式衔接英国、爱尔兰名校,实现高考后名校录取无缝衔接。



1、将留学融入多元升学规划,为学生提供海内外名校申请整体解决方案;
2、国内高考与海外升学同步规划,留学申请避免高考后投递满位情况,名校申请不落空;
3、通过凌云计划辅导学生在学科、综合能力方面将有比较大的提升,通过高考分直申、或衔接名校预科学生入学后也更容易取得成功;
1、了解产品信息,在线咨询并报名
2、匹配专业顾问老师,面对面答疑解惑
3、签署英国“凌云计划——求学英国高考无忧 Plus”服务协议
4、意向院校申请、获得录取、缴纳押金、签证及行前指导